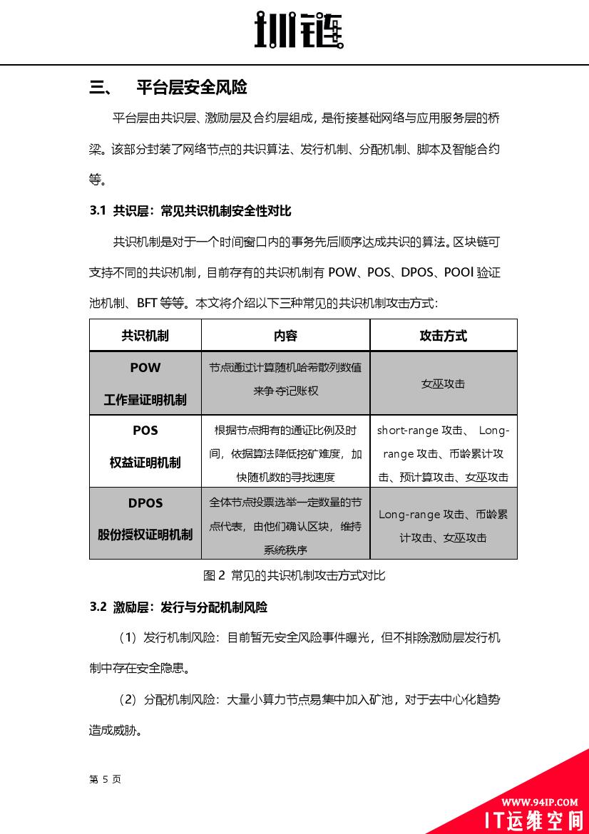
国家互联网金融安全技术专家委员会持续跟踪区块链技术发展,对区块链安全、区块链+AI、区块链+供应链等领域进行深入调研,将推出系列报告。本报告聚焦于“区块链技术安全”,联合上海圳链公司共同推出,以期成为行业发展的研究依据。
转载请注明:IT运维空间 » 安全防护 » 2018区块链技术安全概述(附下载)
国家互联网金融安全技术专家委员会持续跟踪区块链技术发展,对区块链安全、区块链+AI、区块链+供应链等领域进行深入调研,将推出系列报告。本报告聚焦于“区块链技术安全”,联合上海圳链公司共同推出,以期成为行业发展的研究依据。
转载请注明:IT运维空间 » 安全防护 » 2018区块链技术安全概述(附下载)
解决MySql版本问题sql_mode=only_full_group_by
Python操作mysql数据库出现pymysql.err.ProgrammingError: (1064, “You have an error in your SQL syntax; check
Oracle PL/SQL如何动态调用存储过程 收藏
Mysql 不存在则插入,存在则更新 mysql 存在该记录则更新,不存在则插入记录的sql
MySQL与Oracle之间互相拷贝数据的Java程序
MySQL导入sql文件的三种方法小结
MS sql server和mysql中update多条数据的例子
mysql防SQL注入搜集
Oracle:SQL语句–给用户赋权限
如何在MySql中记录SQL日志(例如Sql Server Profiler)
解读springboot配置mybatis的sql执行超时时间(mysql)
2023-02-27mysql数据库如何转移到oracle
2023-02-27MySQL如何查看正在运行的SQL详解
2023-02-27支持在线写SQL的Oracle学习免费网站推荐!(个人常使用)
2023-02-27sql server 与 mysql 中常用的SQL语句区别讲解
2023-02-27浅析Mysql和Oracle分页的区别
2023-02-27mysql数据库操作_高手进阶常用的sql命令语句大全 原创
2023-02-27MySQL动态SQL拼接实例详解
2023-02-27MySQL与JDBC之间的SQL预编译技术讲解
2023-02-27解决MySql版本问题sql_mode=only_full_group_by
2023-02-27
发表评论